Aplicación Final
— Inicio Público
Inicio Público
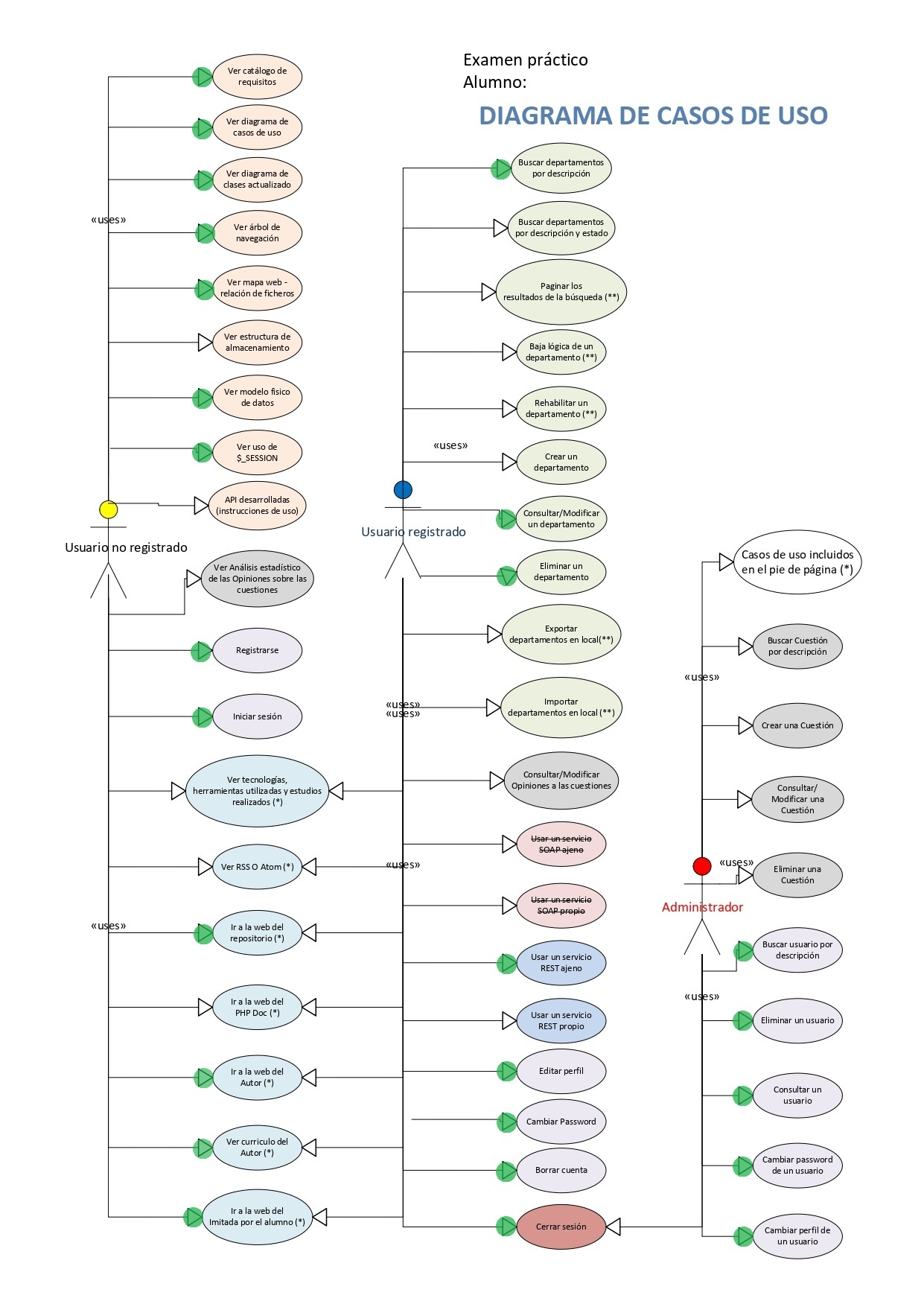
Casos de Uso
Navegación
Ficheros
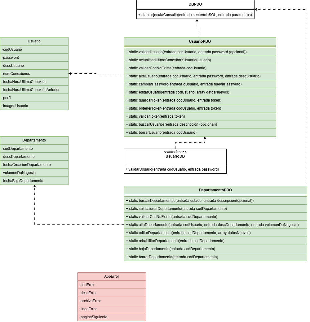
Clases
Modelo Físico
Sesión
Requisitos